元器件终端市场洞察及机会分析|202512

市场头条
存储涨价延续,看好H200解禁下中国AI供应链增长。


市场数据
季节性影响下,中国消费电子下降明显,汽车、工业及通信保持增长。

1、消费电子延续下降
受季度需求影响,消费电子品类产量持续下跌。
具体看,11月中国智能手机产量1.18亿台,同比下下跌9.1%。

智能手表方面,11月中国产量达495.20万台,同比下降30.0%。

服务机器人方面,11月中国产量139.67万套,同比下降3.5%。

电子计算机整机(包含PC及服务器等)方面,11月中国产量2902.80万台,同比下跌1.4%。

2、汽车产销保持稳定
汽车产销量保持稳定,新能源汽车需求强劲。
具体看,11月中国汽车产销分别为351.90、342.90万辆,同比上升2.4%和3.4%。

新能源汽车方面,11月中国新能源汽车产销分别为184.10、182.30万辆,同比分别增长17.0%和20.6%,引领全球市场增长。

3、工业机器人订单上升
工业机器人产量7.02万套,同比增长20.6%,头部厂商订单强劲。

4、新能源订单有所分化
中国储能保持飙升势头,光伏调整下波动明显。
具体看,11月中国光伏电池产量73.49GW,同比下跌3.0%。

截至2025年11月中国光伏电池产量及增速
资料来源:统计局、芯八哥整理
动力和储能电池方面,11月中国产量为17.63万兆瓦时,同比增长49.2%。

5、通信设备换新提速
AI增长下通信换新需求加速,移动通信基站设备产量53.00万块,同比上升26.5%。

6、家电产量波动下跌
受季度需求、政策影响,家电产量波动下降延续。
具体看,11月中国彩电产量1744.90万台,同比下降5.0%。

截至2025年11月中国彩电产量及增速
资料来源:统计局、芯八哥整理
11月中国空调产量1502.60万台,同比下跌23.4%。

截至2025年11月中国空调备产量及增速
资料
11月中国冰箱产量944.20万台,同比上升5.6%。

截至2025年11月中国冰箱产量及增速
资料来源:统计局、芯八哥整理
11月中国洗衣机产量1201.30万台,同比上升5.5%。

截至2025年11月中国洗衣机产量及增速
资料

产业政策
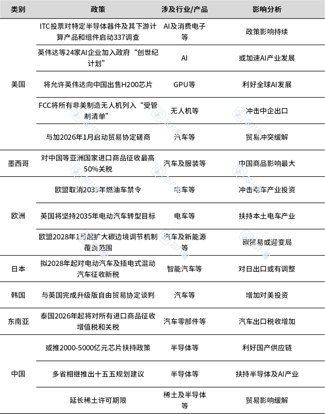
全球贸易政策缓解,关注欧盟取消燃油车禁令对电车产业影响。

12月电子元器件产业政策回顾
资料

产业洞察
美团为代表无人机应用提速,存储影响下PC开启涨价。
